@江阴的老人们
这项补贴不要忘了领!
我市正面向中度以上失能老人
发放养老服务消费补贴!
每月最高800元!
01
补贴对象
依据《老年人能力评估规范》(GB/T 42195-2022),经评估确定为中度及以上失能等级、居住地为江阴市的60周岁及以上老年人。
以下老年人不纳入补贴范围:正在享受特困人员供养救助待遇、经济困难失能老年人集中照护服务补助、居家和社区基本养老服务提升行动项目服务的老年人。
02
补贴项目
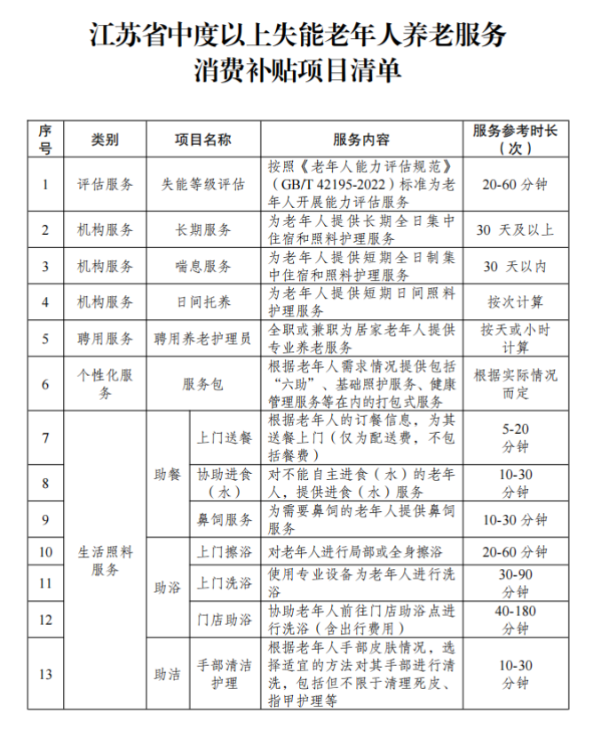
1.机构养老服务
长期服务:入住机构时间在30天以上;
短期服务:包括“喘息服务”“日托服务”,入住机构时间在30天以内或按次计算。
2.居家社区养老服务
包括助餐、助浴、助洁、助行、助急、助医服务,以及康复护理、辅具租赁、健康管理等服务。
03
补贴形式与使用
补贴资金通过“民政通”微信小程序或者APP以电子消费券形式发放,不得折现,不得套现,仅可通过该平台购买养老服务。
电子消费券适用于自愿参与、信誉良好的养老机构、社区养老服务机构、老年人能力评估机构。
04
补贴标准和期限
1.机构养老服务(含床位费、护理费和伙食费,不含押金、会员费):按自付金额的40%抵扣;
2.居家社区养老服务:按自付金额的50%抵扣;
3.累计补贴每月不超过800元,可补贴至2026年12月。
正在享受长期护理保险待遇的,扣除已享受待遇后,个人自付部分可按规定比例抵扣。老年人最终评估为中度以上失能的,评估费用可通过能力评估电子消费券予以抵扣,最高不超过100元;经评估为轻度失能或能力完好的,评估费用自行承担。
05
申请与发放流程
1
个人申请
中度以上失能老年人本人或代办人(配偶、子女、其他亲属、村(社区)工作人员、养老服务机构工作人员等)按照自愿原则,在“民政通”微信小程序或APP注册、开通账号,并提交领取养老服务消费补贴的申请。

2
能力评估
成功注册后已显示中度及以上失能等级评估结果的老年人可直接申领电子消费券;缺少有效评估结果的老年人,应通过“民政通”微信小程序或APP选择能力评估机构开展评估。
3
电子消费券发放
县级民政部门受理审核后,对符合条件的老年人通过“民政通”微信小程序或者APP在5个工作日内发放当月电子消费券(当月申请时不足5个工作日的,次月起发放);
后续每月第一天发放,当月有效,次月失效;
因身体状况变化等因素不再符合补贴条件的,老年人、代办人或服务机构应及时告知所在地县级民政部门,次月停发。
4
电子消费券使用
通过“民政通”微信小程序或者APP进行养老服务消费时,可通过电子消费券抵扣相应金额。
咨询热线
江阴市:0510-88012349
06
江苏省中度以上失能老年人
养老服务消费补贴项目清单




