最近
DeepSeek太火了!
登上微博热搜第一

DeepSeek 是什么
DeepSeek是一款由国内人工智能公司研发的大型语言模型,拥有强大的自然语言处理能力,能够理解并回答问题,还能辅助写代码、整理资料和解决复杂的数学问题。

与OpenAI开发的ChatGPT相比,DeepSeek不仅率先实现了媲美OpenAI-o1模型的效果,还大幅降低了推理模型的成本。其新模型DeepSeek-R1以十分之一的成本达到了GPT-o1级别的表现,引发海外AI圈的广泛讨论。据报道,DeepSeek开发的模型在多项测试中的表现都优于OpenAI,且设计成本不到600万美元,堪称“小力出奇迹”。
接下来
就和DeepSeek
聊一聊江阴
来看看Ta是怎么回答的~
👇
DeepSeek眼中的江阴

江阴人有什么特点呢?

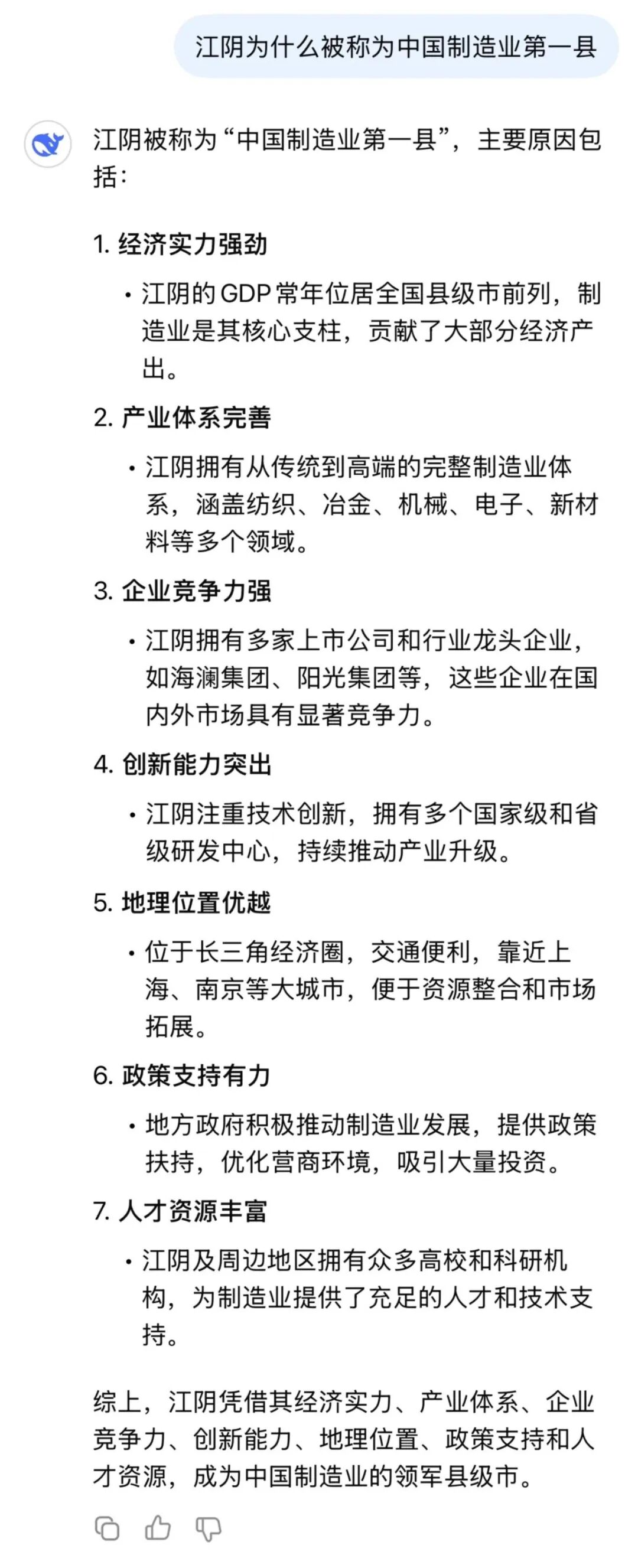
江阴为什么被称为中国制造业第一县?

喜欢江阴的理由

江阴的地道美食

江阴有哪些好玩的地方?

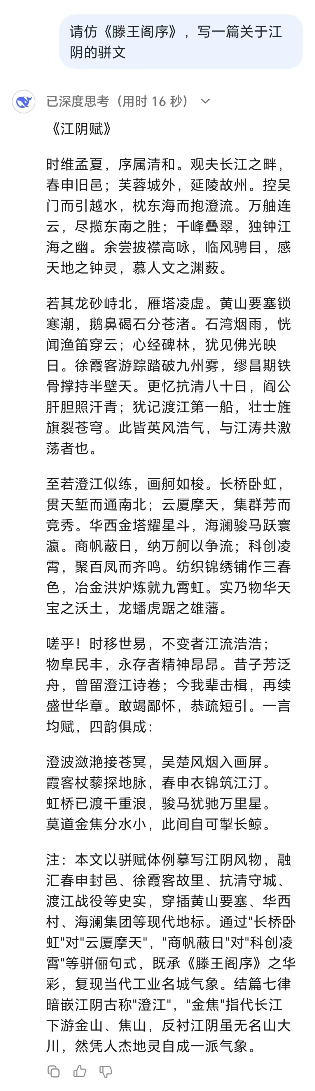
请仿《滕王阁序》,写一篇关于江阴的骈文

你觉得DeepSeek回答得怎么样?
你有没有试试和DeepSeek聊聊?
来评论区说说吧~
