在酒店办理入住登记时
很多旅客都已习惯了
“刷脸”办理入住
甚至可以将其视为
数字社会带来的便捷体验
但是也有人担心
人脸信息过多被采集真的安全吗?
酒店“强制刷脸”是否合理
真有必要吗?

有媒体报道,近期在上海市旅馆业治安管理信息系统中相继有通知和提示发布,严禁对已出示本人有效身份证件的旅客进行“强制刷脸”核验,严禁发生不“刷脸”不能入住问题。
据了解,今年3月15日颁布、即将于7月1日正式实施的《消费者权益保护法实施条例》第二十三条规定,经营者在提供商品或者服务时,不得过度收集消费者个人信息,不得采用一次概括授权、默认授权等方式,强制或者变相强制消费者同意收集、使用与经营活动无直接关系的个人信息。
国家网信办网络法治局负责人此前曾表示,“比如像人脸识别,那样就是过度收集了,不是必要个人信息了”。
官网系统:严禁“强制刷脸”忘带身份证件刷脸须征得同意
在上海市旅馆业治安管理信息系统的系统公告栏可以看到,4月7日上海市公安局出入境管理局发布《关于发布旅客住宿有效身份证件和住宿登记问询流程的通知》。其中提到,上海市公安局治安总队、出入境管理局制作了《旅客住宿有效身份证件须知》《旅客住宿登记问询流程图》。

上海市旅馆业治安管理信息系统公告 网页截图

旅客住宿登记问询流程图,其中关于人脸信息采集分为同意与不同意
流程图显示,对于无有效身份证件的到店大陆内地居民,可采用两种方式进行身份核验,“刷脸”须征得同意。如旅客同意采集人脸信息,则进入“未带身份证登记”模块进行办理;如旅客不同意采集人脸信息,则请旅客到派出所开具相关证明。

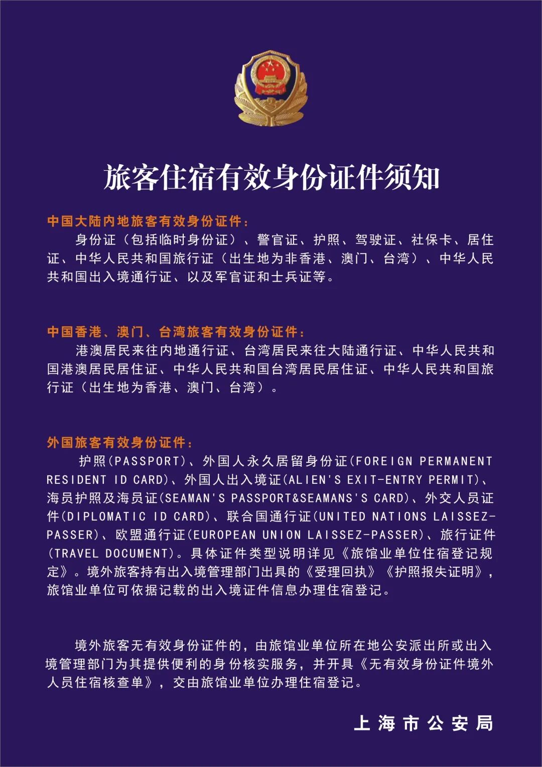
旅客住宿有效身份证件须知
而根据《旅客住宿有效身份证件须知》,上述“有效身份证件”对于中国大陆内地旅客来说包括身份证(包括临时身份证)、警官证、护照、驾驶证、社保卡、居住证、中华人民共和国旅行证(出生地为非香港、澳门、台湾)、中华人民共和国出入境通行证、以及军官证和士兵证等。
通知中还要求,应在酒店前台朝向旅客面放置《旅客住宿有效身份证件须知》,朝向前台从业人员面放置《旅客住宿登记问询流程图》。

上海市旅馆业治安管理信息系统内发布的温馨提示,其中严禁“强制刷脸” 网页截图
此外,4月12日,系统内再次发布一则温馨提示,其中明确表示:严禁对已出示本人有效身份证件的旅客进行“强制刷脸”核验;严禁发生不“刷脸”不能入住问题;对为忘带身份证件旅客提供便民核验服务的,应当明确征得旅客本人同意。
上海部分酒店:不再强制要求刷脸
广东亦有市民表示:近期住店不用“刷脸”
19日下午,记者致电上海各区十余家酒店,前台均表示目前没有“强制刷脸”要求。有的酒店称自去年起就不再“强制刷脸”,更多酒店则表示近期信息系统升级,且根据属地派出所的要求,已不再有“强制刷脸”要求。新要求执行的时间方面,有的表示从3月开始,也有前台表示是自本月起或已有两三周。

在旅客携带居民身份证的情况下,各家酒店均表示可以直接办理入住。如未带身份证,电子身份证、身份证照片、驾驶证、社保卡等也均可以用于办理入住。“只要能够用于核对个人身份信息就可以。”一位酒店前台说。
还有上海某酒店前台接受媒体电话采访时表示:"不愿意刷脸的客人我们给他做登记,有效证件登记,不用刷脸。"

而对于新要求推行的范围,酒店多数表示是接属地派出所的通知,而即使是连锁酒店,也有前台表示并不确定上海地区是否所有同品牌酒店要求都一致。
从广州前往上海出差的刘女士也表示,近日在上海出差入住酒店时,并未“刷脸”。
除上海之外,国内多地此项政策已开始调整。有湖北宜昌的网友反馈称,目前入住酒店已不需刷脸。
至于广东,也有一些地方酒店入住不再需要“刷脸”。今年2月,家住海珠区的王女士全家入住从化某酒店,该酒店此前入住成人均需要核验身份证及“刷脸”,而今年3月的入住就没有了“刷脸”环节。今年3月底,王女士也曾入住广东湛江某星级酒店,同样是办理入住时没有了“刷脸”环节。
住酒店有必要“刷脸”吗?
当前,人脸识别技术应用已在身份认证、移动支付、出入门禁等场景“遍地开花”。这项技术在提供便利的同时,也引发了诸多争议。
为规范人脸识别技术应用,国家网信办尝试作出红线。2023年8月8日,国家网信办发布了《人脸识别技术应用安全管理规定(试行)(征求意见稿)》,其中依据个保法要求,明确只有在具有“特定的目的”和充分的必要性,并采取严格保护措施的情形下,方可使用人脸识别技术处理人脸信息,还提出了“实现相同目的或者达到同等业务要求,应当优先选择非生物特征识别技术方案”。
其中第九条拟要求,在宾馆、银行、车站、机场、体育场馆、展览馆、博物馆、美术馆、图书馆等经营场所,除法律、行政法规规定应当使用人脸识别技术验证个人身份的,不得以办理业务、提升服务质量等为由强制、误导、欺诈、胁迫个人接受人脸识别技术验证个人身份。
值得一提的是,消保法首部配套行政法规——《消费者权益保护法实施条例》将自2024年7月1日起施行。该《条例》第23条也指出,经营者在提供商品或服务时,不得过度收集消费者个人信息,不得采用一次概括授权、默认授权等方式,强制或者变相强制消费者同意收集、使用与经营活动无直接关系的个人信息。
你近期入住酒店还需要“刷脸”吗?
对于这个做法你怎么看?
