2025年10月,国家七部委联合发文,自2025年11月10日起, 将HPV疫苗纳入国家免疫规划。这意味着,孩子们可以免费打HPV疫苗了。
和小编一起了解具体内容
01
HPV疫苗是什么?
HPV即人乳头瘤病毒。WHO发布的HPV疫苗立场文件指出:几乎所有宫颈癌(99.7%)都与HPV感染有关,接种HPV疫苗可显著降低HPV持续感染、癌前病变和宫颈癌的发病率,是预防宫颈癌最经济有效的手段。
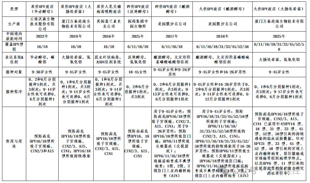
02
HPV疫苗有哪些种类?
目前我国上市的HPV疫苗有三种,分别为双价、四价和九价。这三种疫苗都覆盖了HPV16、HPV18这两个高危型HPV型别,可基本满足适龄女性预防宫颈癌的需求。其中,纳入国家免疫规划的疫苗(免费)为国产双价HPV疫苗,疫苗供应厂家为云南沃森、厦门万泰两家。其他HPV疫苗均为自愿自费接种的疫苗,目前部分厂家有减免活动。

(图片来源于无锡疾控)
03
哪些人可以打国家免疫规划(免费)HPV疫苗?怎么打?
(一)免费接种对象需同时符合两个条件:
1、2011年11月10日以后出生;
2、满13周岁的女孩。
(二)接种程序:
接种2剂次,最少间隔6个月。建议在接种第1剂次后12个月内完成第2剂次接种。
04
为什么要在13周岁时给孩子们接种HPV疫苗?
首先,HPV主要通过性行为传播,在发生性行为之前完成HPV疫苗全程接种对预防HPV感染及宫颈癌的效果最佳。13岁及以下的女孩们大多还未有性行为,此时接种可以提前建立免疫屏障,早打早保护。
其次,《加速消除宫颈癌行动计划(2023—2030年)》指出:9—14岁女孩接种HPV疫苗产生的抗体水平,是15岁以上人群的2倍以上,而且保护效果可持续至少10年。
05
二价HPV疫苗安全吗?生理期可以接种吗?
HPV疫苗在全球应用多年,安全性已被广泛证实。我国获批上市的HPV疫苗,每批次均通过国家药品监管部门的严格检测,安全有保障。和大多数疫苗相同,少部分人接种HPV疫苗后可能出现接种部位疼痛、红肿、硬结,或者发热、乏力等轻微症状,不需治疗,一般两到三天就会恢复。但也不排除极个别人会出现过敏反应。所以,为了确保安全,接种后一定要在接种现场留观30分钟,无异常后方可离开。
生理期可以接种。考虑到有的女孩有痛经等特殊情况,可以暂缓接种,待生理期结束后再去接种。
06
接种前需要准备什么?
各位家长朋友可根据学校后续通知,带孩子前往指定的接种门诊。
接种前请了解以下信息:
1、年龄适宜(女孩在接种当天已满13岁,并且于2011年11月10日以后出生。)
2、无接种禁忌;
3、监护人需签署知情同意书;
4、携带儿童预防接种证(无接种证,带有效身份证件,如身份证、户口簿等);
5、免费疫苗为双价人乳头瘤病毒疫苗(大肠埃希菌表达系统或毕赤酵母表达系统)。
HPV疫苗具体接种事宜请咨询江阴市各预防接种门诊。
